304am永利(中国)集团有限公司-Official Website
首页
机构设置
工作动态
规章制度
综合治理
服务指南
安全常识
安全常识
您所在的位置:
首页
>
安全常识
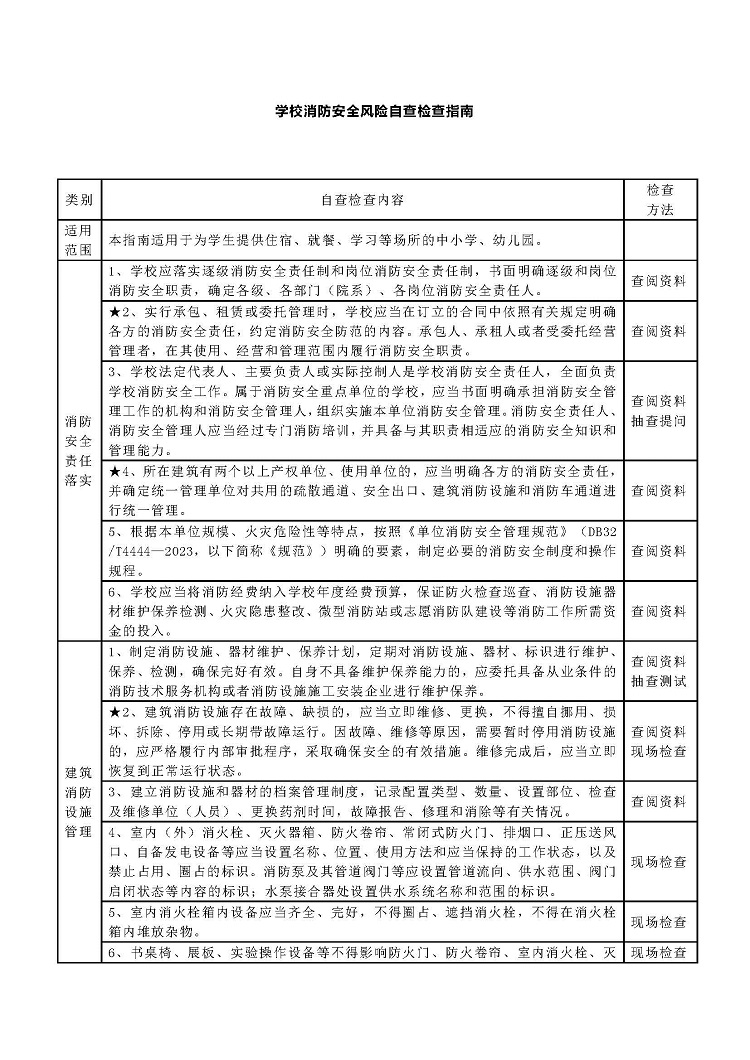
学校消防安全风险自查检查指南
发布时间:2023/05/30 09:18:00 来源:
上一篇
首页
目录
下一篇
主办单位:3044am永利集团官网保卫处 版权所有:©2026 304am永利(中国)集团有限公司-Official Website
地址:长沙市芙蓉区农大路1号 联系电话:0731-84618113 邮编:410128